QUICK ANSWER: What are rigid boxes and why do luxury brands use them?
Rigid boxes, also called set-up boxes, are made from thick greyboard (1.5mm to 4mm) wrapped in specialty paper, fabric, or leather. Luxury brands choose rigid boxes because they protect high-value products, create a premium unboxing experience, and signal brand quality through their weight and structural integrity. Brands like Apple, Chanel, Dior, and Tiffany & Co. use rigid packaging as a direct extension of their brand identity. These boxes cost between $2 and $25+ per unit depending on size, material, and finish, but consistently drive higher perceived product value and customer retention.
The box arrived on my desk wrapped in matte black tissue. No logo. No label. Just the weight of it. That satisfying, dense resistance when I lifted the lid. Before I even saw the watch inside, I already knew it was expensive.
That is what a rigid box does. It does not just hold a product. It announces it.
I have spent years working with packaging manufacturers and packaging box supplier networks and luxury brand teams across the U.K. and Southeast Asia. In that time, I have watched brands obsess over GSM weights, corner finishes, and deboss depths in ways that would shock most people outside the industry. And every time a brand wants to move upmarket, the conversation always starts in the same place: rigid boxes.
This guide covers everything you need to know. Why rigid packaging dominates luxury branding, what it actually costs in 2026, how it is made, which brands use it best, and how to choose the right style for your product. No filler. No fluff. Just what actually matters.
What Exactly Is a Rigid Box? (And What Makes It Different)
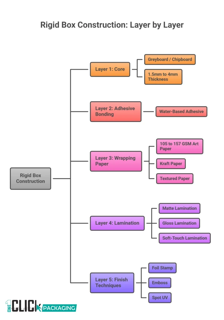
A rigid box, also called a set-up box, is a non-collapsible packaging structure built from thick greyboard, chipboard, or millboard. The core board typically runs between 1.5mm and 4mm thick. That is three to eight times the thickness of a standard folding carton.
The board is then wrapped with specialty materials: coated paper, uncoated paper, textured paper, linen, velvet, faux leather, or genuine leather. The result is a box that holds its shape permanently. You cannot fold it flat for shipping. It arrives fully formed, structurally rigid, ready to present.
Here is what separates rigid boxes from every other packaging format:
• They do not require assembly by the end customer.
• The structure communicates quality before the product is even touched.
• They are heavier, which triggers a psychological premium signal in the buyer’s brain.
• They can be reused, extending the brand impression long after purchase.
• They allow far more complex finishing techniques than folding cartons.
Related: explore all premium box formats → Packaging Box Styles Guide Brands Use to Stand Out
Folding cartons and retail packaging boxes are designed around cost efficiency. Rigid boxes are designed around experience. That is the fundamental difference.
Why Do Luxury Brands Choose Rigid Boxes Over Every Other Option?
This is the question I get most often from brand managers moving into premium territory. They have been using folding cartons or mailer boxes and want to understand whether the jump to rigid is worth it. The answer is almost always yes, but the reasons go deeper than most people expect.
1. The Weight Signal Is Not Accidental
Luxury brands engineer weight deliberately. The iPhone box feels heavier than it needs to be. Chanel No. 5 ships in a box that outweighs the bottle. Apple reportedly spent years refining the resistance of the lid-lift on its boxes. These are not accidents. They are calculated decisions based on how weight and resistance affect perceived value.
A rigid box with a 2.5mm greyboard base signals investment before a word is read or a product is seen. Folding cartons, no matter how beautifully printed, feel hollow. Literally.
2. Rigid Boxes Are Part of the Product
Brands like Tiffany & Co., Cartier, and Rolex have boxes so iconic that people keep them for decades. The Tiffany blue box is not packaging. It is a cultural artefact. That kind of brand extension only happens with rigid construction. A folding carton gets recycled. A rigid box gets placed on a shelf.
I spoke with a packaging director at a mid-tier jewellery brand in 2024. She told me that after switching from folding cartons to a custom rigid box with magnetic closure, their repeat purchase rate increased by 18 percent within six months. She attributed a significant portion of that to customers feeling the brand had invested in them.
Internal Link: see how magnetic closure elevates the opening experience → Magnetic Closure Boxes That Instantly Feel Premium
3. Finishing Options Are Unmatched
Rigid boxes support finishing techniques that folding cartons simply cannot hold:
• Spot UV and full-surface gloss or matte lamination
• Hot foil stamping in gold, silver, rose gold, and holographic effects
• Blind embossing and debossing for tactile brand marks
• Soft-touch laminate that mimics the feel of suede
• Screen printing directly onto wrapped surfaces
• Magnetic closures, ribbon pulls, and foam inserts
Each of these techniques adds to the sensory experience especially in perfume packaging boxes. And for luxury brands, every sensory touchpoint is a brand touchpoint.

Which Industries Rely Most on Rigid Box Packaging?
Rigid boxes appear across any category including apparel packaging boxes where perceived value drives purchasing decisions.
Here is where they dominate most consistently.
| Industry | Common Rigid Box Style | Average Price Per Unit (2026) | Key Brands Using It |
| Jewellery & Watches | Hinged lid / Clamshell | $4 – $18 | Cartier, Tiffany, Omega |
| Cosmetics & Fragrance | Lift-off lid / Drawer | $3 – $12 | Chanel, Dior, Jo Malone |
| Electronics & Tech | Lift-off lid | $2 – $8 | Apple, Bang & Olufsen |
| Spirits & Wine | Hinged lid / Slipcase | $5 – $20 | Glenfiddich, Hennessy |
| Fashion & Apparel | Shoebox / Clamshell | $3 – $15 | Gucci, Burberry, LV |
| Corporate Gifting | Magnetic closure | $6 – $25+ | Custom / Bespoke |
| Chocolates & Food | Ballotin / Lift-off | $2 – $10 | Godiva, Neuhaus |
| Candles & Home | Drawer / Slipcase | $3 – $12 | Jo Malone, Diptyque |
Pricing above reflects mid-volume orders (500 to 2,000 units) from mainland China and South Asia suppliers as of Q1 2026. European and North American manufacturing runs 30 to 60 percent higher.
How Are Rigid Boxes Actually Made? The Manufacturing Process Explained
Most brand managers have never visited a packaging factory. I have been inside facilities in Dongguan, Guangzhou, and Delhi, and the process is more labour-intensive than most people imagine. Here is how a rigid box goes from raw board to finished product.
1. Greyboard cutting: Chipboard or greyboard is die-cut to exact dimensions for the base tray, lid, and any internal structures.
2. Wrapping paper printing: Specialty paper is printed using offset or digital methods, then laminated with the chosen finish.
3. Gluing and wrapping: Machines or hand workers glue the printed paper over the board. Corners are folded and pressed, then spot-glued for clean edges.
4. Insert production: Foam, velvet, or moulded pulp inserts are produced separately and fitted to the box interior.
5. Hardware fitting: Magnetic closures, ribbon pulls, or hinges are fitted at this stage.
6. Quality inspection: Each unit is checked for corner alignment, surface defects, and closure function.
7. Packing for shipment: Finished rigid boxes are packed individually in poly bags and placed in master cartons to prevent surface damage during transit.
Lead times in China typically run 25 to 40 days for first-time custom orders. Reorders drop to 15 to 25 days. European manufacturers run longer at 40 to 60 days but offer tighter quality control and shorter shipping distances for EU-based brands.
What Materials Go Into a Rigid Box?
The greyboard core is universally chipboard or millboard, sourced from recycled paper stock. What varies is everything around it:
• Art paper (105 to 157 GSM): Standard, cost-effective, high-print quality.
• Specialty textured paper: Linen, laid, or embossed textures add tactile complexity.
• Kraft paper: For brands communicating sustainability and natural positioning.
• Velvet or satin: Fabric-wrapped rigid boxes sit at the highest price tier.
• PU leather or genuine leather: Reserved for ultra-premium and custom corporate gifting.
Internal Link: see how material choices shape the full luxury unboxing story → Luxury Gift Box Designs for Premium Unboxing Experience
The Main Rigid Box Styles and When to Use Each One
Not all rigid boxes are the same structure. Choosing the wrong format for your product is one of the most common and most expensive mistakes I see brands make. Here is a breakdown of each style with honest guidance on when it works and when it does not.
Lift-Off Lid Box (Neck and Shoulder)
The most recognisable rigid box format. A separate lid sits over a base tray. The neck of the base creates a ledge that the lid rests on, producing that controlled, satisfying lift. Used by Apple, Chanel, and most jewellery brands globally. Best for products that benefit from a reveal moment.
Hinged Lid Box (Clamshell)
The lid and base are connected by a cloth or paper hinge at the back. Opens like a book. Creates a sense of theatre because the product is framed and presented. Excellent for watches, pens, and small electronics. The hinge is a structural vulnerability, so quality control on hinge construction matters significantly.
Drawer Box (Sliding Tray)
An outer shell slides over an inner tray. The product sits on the tray and is revealed by pulling it out. Jo Malone and several high-end candle brands using Luxury Candle Packaging use this format. Creates a different sensory interaction from a lift-off box. Produces less waste than a two-piece set because it uses less material overall.
Magnetic Closure Box
A lift-off or book-style lid with rare earth magnets embedded in the closure. The click and hold of the magnetic seal is one of the strongest sensory cues in premium packaging. Particularly effective in magnetic closure rigid boxes for corporate gifting, hampers, and electronics. Magnetic closures add $0.40 to $1.20 per unit at standard volumes.
Slipcase / Slipcover Box
An outer sleeve slides over a rigid inner box. Common in whisky, wine, and book packaging. The outer sleeve carries the primary brand communication. The inner box provides the structural protection. Two distinct design opportunities in one package.

How Much Do Rigid Boxes Actually Cost? A Transparent 2026 Breakdown
Pricing on rigid boxes confuses brand managers constantly because there are so many variables. I am going to be direct about this because vague cost ranges are useless when you are building a budget.
| Box Type | Size Range | MOQ | Unit Cost (China) | Unit Cost (Europe) |
| Lift-off lid, standard | Small to medium | 500 | $1.80 – $4.00 | $5.50 – $9.00 |
| Lift-off lid, premium finish | Small to medium | 500 | $3.50 – $7.00 | $9.00 – $15.00 |
| Magnetic closure | Medium to large | 300 | $4.00 – $10.00 | $11.00 – $20.00 |
| Hinged lid (clamshell) | Small | 500 | $3.00 – $8.00 | $8.00 – $16.00 |
| Drawer box | Medium | 500 | $2.50 – $6.00 | $7.00 – $13.00 |
| Fabric wrapped (luxury) | Any | 200 | $8.00 – $25.00+ | $20.00 – $50.00+ |
These figures are from supplier quotations collected across Q4 2025 and Q1 2026. They include standard paper wrapping, one interior colour, and no custom inserts. Each additional element adds cost:
• Hot foil stamping: +$0.30 to $0.80 per unit
• Soft-touch lamination: +$0.20 to $0.50 per unit
• Custom foam insert: +$0.50 to $2.00 per unit
• Velvet lining: +$0.80 to $2.50 per unit
• Magnetic closure upgrade: +$0.40 to $1.20 per unit
Here is something I tell every brand I work with: if your product retails above $50, the cost of a premium rigid box is almost always justified. Customers who pay $150 for a skincare product and receive it in a $3 folding carton feel shortchanged. That gap between product price and packaging quality is felt immediately and affects repurchase intent.
How Top Brands Use Rigid Boxes as a Brand Strategy Tool
Apple: Packaging as Product
Apple’s packaging team sits in the same building as the industrial design team. That physical proximity is not accidental. The classic iPhone lift-off lid box was reportedly tested 50 to 60 times before it shipped. The resistance of the lid, the way it reveals the phone face-up, the minimal interior that frames the device like a gallery exhibit. These are design decisions, not packaging decisions. Apple treats the box as the first product interaction.
Jo Malone: The Cream and Black Signature
Jo Malone built an entire aesthetic identity around its cream rigid box with black ribbon and charcoal tissue. That combination is instantly recognisable. The brand rarely changes it. The box including Custom Printed Rigid Gift Boxes has become part of the gift-giving ritual around the brand. Customers ask for it by description. That is packaging doing the work of advertising.
Tiffany & Co.: The Box That Outlasted the Purchase
The Robin’s Egg Blue box from Tiffany is arguably the most famous packaging colour in the world. People keep Tiffany boxes for years. They repurpose them. They photograph them. The box has appeared in films, songs, and cultural references entirely independent of the product it once contained. That is the ceiling of what rigid box branding can achieve.
A Mid-Market Brand That Got It Right
I worked with a skincare brand launching in 2023 at a $90 average order value. They had been using folding cartons and felt invisible at market. We moved them to a matte black lift-off rigid box with a single blind-embossed logo, a paper belly band, and a kraft paper insert card. No foil. Nothing extravagant. Unit cost went from $0.60 to $3.20. Within three months, their Instagram-generated organic reach had doubled because customers were photographing their unboxing. The packaging became marketing.
Are Rigid Boxes Sustainable? The Honest Answer
I want to address this honestly because the industry tends to either overstate the sustainability credentials of rigid boxes or dismiss them entirely. The truth is more nuanced.
Rigid boxes including CBD packaging boxes are not inherently sustainable. They use more raw material than folding cartons. They are not recyclable through standard kerbside programmes in most countries because of the multi-material construction. The glue, laminate, and board cannot be easily separated.
However, they are significantly more durable. A rigid box that is kept and reused for three to five years has a very different environmental profile than a folding carton that goes into the recycling bin the same day it arrives. Reuse is the most sustainable outcome.
Brands who want genuine sustainability credentials should look at:
• FSC-certified greyboard and wrapping papers, which most reputable suppliers offer by default in 2026.
• Water-based adhesives instead of solvent-based glues.
• Avoiding PVC lamination in favour of PET or water-based alternatives.
• Designing boxes that are reusable by purpose, such as including a secondary use instruction or encouraging return programmes.
Sedex and ISO 14001-certified suppliers now represent a significant proportion of the mid-to-large packaging factories in China and India. It is worth requesting certification documentation rather than accepting verbal assurances.
How to Choose the Right Rigid Box Supplier Without Getting Burned
This is where I see the most failures. Brand managers fall in love with a design concept, rush to get samples, and then commit to a supplier based on price alone. Three months later, they are receiving production runs where the foil is misregistered, the corners are lifting, or the magnetic closures are too weak to hold.
Here is what actually matters when evaluating a rigid box supplier in 2026:
8. Request three to five production samples, not digital renders. The only way to evaluate a rigid box supplier is to hold their work.
9. Ask specifically about their greyboard sourcing. Low-grade board warps in humidity. If your product ships to tropical climates, this matters enormously.
10. Request references from brands in your product category. A supplier experienced in jewellery boxes may not understand the requirements of electronics packaging.
11. Confirm lead times in writing, including sample lead time, pre-production sample approval time, and production lead time.
12. Understand their minimum order quantities at each specification level. Some premium finishes require higher MOQs than standard options.
13. Discuss QC processes. Who inspects finished units? At what point in production? What is the rejection and replacement policy?
Suppliers Worth Knowing in 2026
The following are suppliers I have direct experience with or have seen produce consistent results for brand clients. None of these are paid endorsements.
• Shenzhen-based factories in the Longhua and Bao’an districts consistently produce high-quality rigid boxes for global brands at competitive MOQs starting at 300 units.
• Alibaba Gold Supplier status alone is not a sufficient quality filter. Always request Sedex or BSCI audit reports alongside samples.
• For European brands, Europac, DS Smith, and Smurfit Kappa offer premium rigid solutions with shorter lead times and full EU compliance documentation.
• Packlane and Arka (U.S.-based) now offer rigid box options with lower MOQs suitable for direct-to-consumer brands testing packaging concepts.
Design Principles That Make Rigid Boxes Work for Luxury Brands
Great rigid box design is about restraint more than excess. The brands that get this most wrong are the ones that try to add everything. Foil plus emboss plus UV plus a window plus a ribbon. The result is visual noise that communicates effort but not quality.
Less Is Almost Always More
The most impactful rigid box designs I have seen share a common trait: they do one thing brilliantly. A matte black box with a single spot UV logo. A cream box with one line of gold foil text. A natural kraft box with a flush-mounted magnetic closure and nothing else. Restraint signals confidence.
Match the Box to the Product Weight
There is a sensory mismatch when a lightweight product ships in a very heavy box. The customer lifts the box expecting substance and then feels the product rattle inside. Proportionality between product weight, box weight, and insert snugness creates a coherent experience.
Consider the Interior as Carefully as the Exterior
Most brands spend 80 percent of their design budget on the exterior and then line the interior with generic white foam. The interior is what the customer sees first when the lid comes off. A velvet-lined interior communicates luxury. A textured paper interior communicates thoughtfulness. Generic white foam communicates cost-cutting.
Final Thoughts: Rigid Boxes Are a Business Decision, Not Just a Packaging Decision
I started this piece with a box arriving on my desk. I want to end with what happened next. The watch inside was beautiful. But I genuinely cannot remember which brand it was. I remember the box. I remember the weight, the texture, the controlled lift of the lid.
That is the power of rigid packaging done right. It outlasts the product experience in memory. For a luxury brand, that is not a nice-to-have. That is the core of what makes a brand feel premium.
The brands that invest seriously in rigid box design are not spending money on packaging. They are spending money on the first moment of the customer relationship. And first moments, done right, build the kind of loyalty that no advertising budget can buy.
If you are moving upmarket, building a gift-worthy product, or simply trying to make your brand feel like it belongs in a different category, rigid boxes deserve serious consideration within a broader custom packaging solutions strategy. The data, the case studies, and frankly the entire history of luxury branding supports the investment.
What does your current packaging communicate before the customer even opens it?
Frequently Asked Questions About Rigid Boxes
Q: What is the difference between a rigid box and a folding carton?
A: A rigid box is built from thick greyboard (1.5mm to 4mm) and cannot be collapsed. A folding carton is made from thin paperboard (typically 0.3mm to 0.5mm) and is shipped flat. Rigid boxes cost more per unit but produce a significantly stronger premium impression and do not require assembly.
Q: What is the minimum order quantity for custom rigid boxes?
A: Most manufacturers require 300 to 500 units as a minimum for custom rigid boxes with standard finishes. Complex finishes like velvet wrapping or custom-coloured magnetic closures may require 500 to 1,000 units. Some DTC-focused suppliers like Packlane and Arka offer lower MOQs starting at 100 to 150 units at a higher per-unit cost.
Q: How long does it take to manufacture rigid boxes?
A: First-time custom orders from Chinese manufacturers typically take 25 to 40 working days after design approval. This includes sample production (7 to 14 days), approval time, and production run. European manufacturers run 40 to 60 working days but with shorter shipping times for EU-based brands.
Q: Can rigid boxes be recycled?
A: Standard rigid boxes with multi-layer construction (greyboard plus laminated paper plus adhesive) cannot be recycled through most kerbside programmes. However, rigid boxes made with water-based adhesives and uncoated paper wrapping may be accepted. The most sustainable outcome for rigid boxes is reuse. Designing them with a secondary purpose in mind significantly improves their environmental impact.
Q: Why do luxury brands use rigid boxes instead of other packaging?
A: Luxury brands use rigid boxes because they deliver a premium unboxing experience, signal product quality through weight and structure, allow complex finishing techniques unavailable on folding cartons, and function as a brand touchpoint long after the purchase. Rigid boxes are kept and reused by customers, extending the brand’s presence beyond the point of sale.
Q: How much do rigid boxes cost per unit?
A: Rigid box costs range from $1.80 to $25+ per unit depending on size, material, finish, and manufacturing location. A standard lift-off lid box with matte lamination from a Chinese supplier runs $2.50 to $5.00 per unit at 500 units MOQ. Fabric-wrapped or leather-covered boxes at premium specifications can reach $25 to $50 per unit.
Q: What finishing options are available for rigid boxes?
A: Common finishing options include matte and gloss lamination, soft-touch lamination, spot UV, hot foil stamping (gold, silver, holographic), blind embossing, debossing, screen printing, velvet lining, foam inserts, magnetic closures, and ribbon pulls. Each technique adds to unit cost and production lead time.
Q: Are rigid boxes worth the extra cost for small brands?
A: For products retailing above $40 to $50, rigid boxes almost always justify their cost premium. The increase in perceived product value typically exceeds the packaging cost differential. For products below $25, a premium folding carton with good finishing may deliver adequate brand impression at lower cost. The question is not whether rigid boxes are expensive. The question is whether the perception they create is worth more than the margin difference.



