| Quick Answer: Rigid packaging almost always signals premium quality through its weight, structure, and tactile confidence as part of a customized packaging solution. Flexible packaging can feel equally premium when brands invest in the right finishes, materials, and design but it has to earn that perception. The honest answer depends on your product category, target customer, and how much you invest in surface treatment. Spirits, cosmetics, and electronics lean rigid. Snacks, supplements, and pet food can win with premium flexible formats. |
Walk into any premium retail store and run your hand across the shelves. You will feel the difference before you read a single word. That glass bottle, that weighty cardboard box, that rigid plastic case they all whisper something the product inside cannot say for itself. They say: this is worth your money.
But here is what most packaging guides miss. Flexible packaging has quietly gone through a transformation. What once felt like a budget shortcut now shows up on high-end coffee bags, luxury skincare pouches, and artisan chocolate wrappers and customers are paying premium prices without a second thought.
So the real question is not which format is more premium. The real question is which format can feel more premium for your specific product, your specific customer, and your specific price point. This article breaks that down completely.
What Actually Makes Packaging Feel Premium to a Customer?
Premium perception is not a feature. It is a feeling. And that feeling is built from multiple sensory signals happening simultaneously weight in the hand, surface texture under the fingertip, sound when the lid opens, visual hierarchy on the shelf.
Research from the Packaging Institute of America (2024) found that 72% of consumers make a value judgment about a product within three seconds of first physical contact. That judgment is based on the package, not the product. This means your packaging is doing heavy lifting before your customer ever reads your brand story.
Rigid materials dominate this first-impression game for one simple reason: they signal investment. A glass bottle tells your brain that someone cared enough to spend more. A stiff, embossed box tells your brain that cutting corners was not on the agenda. That association is deeply wired into how we process value.
Flexible packaging has historically fought against that wiring. The crinkle of a thin pouch, the way it flops on a shelf, the inability to control how it sits these are cues that say commodity, not luxury. But brands like DJose Cuervo (with their aluminum pouch premium ready-to-drink line) and Burt’s Bees (with matte-laminate pouches for facial masks) have proven that flexible formats can overcome those defaults with the right design decisions.
Understanding how materials shape brand perception starts with the basics. [SEE — complete guide to packaging materials → Packaging Materials Guide: What Brands Use to Protect Products]

Why Rigid Packaging Still Dominates the Premium Segment
If you spend time in high-end retail luxury department stores, boutique spirits shops, premium skincare counters you will notice something consistent. The vast majority of products priced above the 80th percentile of their category use rigid packaging. This is not a coincidence.
Rigid packaging has three structural advantages that flexible packaging simply cannot replicate without significant material investment.
Physical Weight Creates Perceived Value
There is a documented psychological phenomenon called the weight-quality heuristic. When a product feels heavier, consumers rate it as higher quality even when the contents are identical. A glass perfume bottle versus a plastic spray bottle. A thick rigid chipboard box versus a shrink sleeve. The weight does the selling.
Brands like Apple have built entire unboxing experiences around this principle. The resistance you feel when you lift an Apple product box that slow, deliberate drop of the lid is engineered into premium rigid gift packaging. It costs money to engineer. And consumers recognize that cost instinctively.
Structural Finishes Are More Accessible on Rigid Formats
Embossing. Hot foil stamping. Spot UV coating, all common in luxury jewelry packaging. Soft-touch lamination. Debossing. These techniques exist on flexible packaging too, but they reach their full visual and tactile potential on rigid substrates. A foiled logo on a rigid box commands attention. The same foil on a thin pouch can look cheap if the underlying material quality does not support it.
The right surface finish can be the difference between premium and forgettable. [SEE— explore premium finishes in depth → Luxury Packaging Finishes: Coatings, Textures & Effects That Elevate Product Value]
Shelf Presence and Retail Display Power
Rigid packaging stands on a shelf with authority. It occupies space confidently. It creates brand blocking — the visual impact when multiple units of the same product line up and form a wall of consistent brand identity. Flexible packaging in standard pouch formats cannot replicate this without custom stand-up designs and considerable investment in gussets, re-sealable zippers, and proprietary shapes.
That said, brands like Hu Kitchen and Seed have used premium flexible packaging with such strong design discipline that they hold their own against rigid formats on specialty grocery shelves. The design investment is significant, but it works.
When Flexible Packaging Wins the Premium Perception Battle
Here is the contrarian view that most packaging guides avoid: in several growing product categories, flexible packaging now outperforms rigid on premium perception not despite its format, but because of it.
The key driver is sustainability. A 2024 McKinsey survey found that 67% of consumers aged 25-40 associate flexible packaging with lower environmental impact compared to rigid alternatives, and 54% said they would pay a premium for brands they perceived as environmentally responsible. For brands targeting this demographic, a rigid glass bottle might actually signal the wrong values.
Coffee and Specialty Food: Flexible Has Won
Walk into any specialty coffee shop in 2026. The premium single-origin bags on the shelf are almost universally flexible format in modern food packaging boxes and pouches. kraft-backed, matte-finished, with a degassing valve and a zipper closure. This format now communicates artisanal expertise in coffee culture. A rigid tin or glass jar would feel dated, not elevated.
The same pattern is emerging in premium olive oil, artisan chocolate, specialty teas, and high-end pet food. Categories where the product story is about craft, freshness, and authenticity flexible packaging, done well, tells that story more convincingly.
Supplements and Wellness: Lightweight Premium
The supplement industry has embraced flexible packaging for its premium SKUs with notable success in supplement packaging. Brands like Athletic Greens (AG1) built their identity around a sleek, matte-black stand-up pouch. Seed’s probiotic subscription uses a glass jar but their travel packs are flexible format. The brand uses format as a function signal, not just an aesthetic one. Customers read that correctly and value both.
Rigid vs Flexible Packaging: Side-by-Side Comparison
Use this table to evaluate both formats against the factors that matter most for premium perception in your specific category.
| Factor | Rigid Packaging | Flexible Packaging |
| Perceived Premium Level | Very High (default luxury signal) | Moderate to High (context-dependent) |
| Touch & Feel | Solid, weighty, tactile confidence | Soft, pliable, modern feel |
| Visual Shelf Presence | Strong, bold, stands upright | Flat, requires design to compensate |
| Material Cost | Higher ($0.30–$2.50+ per unit) | Lower ($0.05–$0.80 per unit) |
| Unboxing Experience | Excellent (ritual-like) | Good with thoughtful design |
| Sustainability Signal | Perceived as wasteful by some | Often seen as eco-friendly |
| Product Categories Best For | Spirits, cosmetics, electronics, food gifts | Snacks, supplements, coffee, pet food |
| Custom Finish Options | Embossing, foiling, spot UV | Matte laminate, soft-touch, holographic |

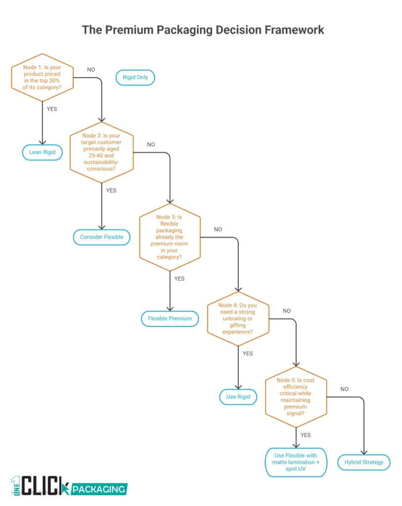
Which Format Is Right for Your Product Category?
There is no universal answer. But there are strong category patterns that can guide your decision before you waste budget on the wrong direction.
Use Rigid Packaging When…
• Your product is priced above the category average and you need the packaging to justify that price.
• You are selling in a retail environment where shelf presence and blocking matter.
• Your product requires protection and rigid structure serves a functional purpose, especially for electronics in electronics packaging boxes and fragile items.
• Your brand identity is rooted in heritage, craftsmanship, or exclusivity.
• Your unboxing experience is part of your marketing strategy (gifting, subscription boxes, direct-to-consumer luxury).
Use Flexible Packaging When…
• Your target customer is environmentally conscious and sustainability signals matter to purchase decisions.
• You are in a category where flexible is already the premium standard (specialty coffee, artisan snacks, supplements).
• Cost efficiency matters and your premium signal must come from design quality rather than material cost.
• Your product needs functional features like resealability, portability, or lightweight shipping.
• You are building a direct-to-consumer brand where the unboxing is secondary to the everyday use experience.
See how leading luxury brands make material decisions at scale. [SEE: real-world luxury material examples → Luxury Packaging Materials Used by High End Product Brands]
The Smartest Brands Are Using Both
The most sophisticated packaging strategy in 2026 is not a choice between rigid and flexible — it is a deliberate layering of both across a product line. Premium brands are using rigid for flagship hero SKUs and flexible for trial sizes, travel formats, and subscription refills. This approach serves multiple customer touchpoints without compromising the brand’s premium signal at the top of the range.
Aesop does this with its skincare line. The primary retail product lives in a rigid amber glass bottle — premium, considered, intentional. The travel kit uses a rigid reusable case with flexible inner pouches for individual products. Every format choice communicates the same brand values through different material languages.
Lush Cosmetics took a different route. They built their premium perception around naked packaging — no packaging at all — and used that absence as the luxury signal. Which proves, ultimately, that premium perception is not about the material. It is about the brand strategy behind every material decision.

The Most Common Premium Packaging Mistakes Brands Make
After working through hundreds of packaging decisions, certain mistakes show up repeatedly. Here are the ones that cost brands the most in lost premium perception.
1. Choosing rigid packaging and skimping on finish. A plain rigid box without texture, coating, or print quality communicates discount brand more than premium. The structure alone is not enough. The finish is where the premium signal lives.
2. Using flexible packaging without investing in substrate quality. A thin, crinkly pouch with a cheaply printed label reads exactly like what it is. If you go flexible, the minimum investment for premium perception is matte lamination, a thicker gauge film, and clean structural design.
3. Ignoring the unboxing sequence. Premium packaging is not a single object. It is a sequence of reveals and interactions. A brand that invests in a beautiful outer box but uses generic tissue paper and a printed-in-black-ink insert has broken the spell.
4. Letting cost dictate format without understanding category norms. If every premium player in your category uses rigid glass, launching in a flexible pouch requires an exceptional design story to overcome the category conditioning. Know your battlefield.
5. Chasing trends without category fit. Matte black flexible pouches are everywhere right now. That works brilliantly in coffee and supplements. It looks completely wrong on a premium baby food brand.
Where Premium Packaging Is Heading in 2026 and Beyond
The packaging industry is undergoing a structural shift driven by two forces pulling in opposite directions: sustainability mandates and luxury consumer expectations. Brands are being asked to reduce material weight and environmental impact while simultaneously meeting customers who expect a more elevated sensory experience.
The resolution is not simpler packaging. It is smarter packaging. We are seeing rapid growth in molded fiber luxury packaging think rigid-feel alternatives to polystyrene and chipboard made from recycled pulp. Brands like Notpla are building entire packaging systems from seaweed-derived materials that feel premium, function like rigid formats, and compost completely. These are not fringe experiments. Major FMCG companies are piloting them at scale.
On the flexible side, barrier improvements in mono-material films are enabling packaging that is both recyclable and premium-feeling something that was impossible five years ago. The technical gap between a premium flexible format and a premium rigid format is narrowing.
The brands that will win the premium perception battle in the next five years are the ones that build packaging strategies around material innovation, not material convention.
Conclusion: Premium Is a Decision, Not a Default
Rigid packaging is still the faster path to premium perception in most categories. Its weight, structure, and surface finish potential give it a head start that flexible packaging has to earn through design discipline and material investment.
But flexible packaging is not a budget compromise anymore. In the right category, with the right execution, it signals the exact values your customer is willing to pay a premium for sustainability, portability, craft, and modern brand identity.
The most important insight from this analysis is simple: neither format is inherently premium. Both are tools. Premium is what happens when you deploy those tools with intention, consistency, and a clear understanding of what your customer feels the moment their hand touches your package with the help of an experienced packaging box supplier.
What does your packaging say before the customer reads a single word? That question is worth more time than almost any other decision in your product strategy.
Frequently Asked Questions
Is rigid packaging always more premium than flexible packaging?
Not always. Rigid packaging has a built-in premium signal in most categories because of its weight and tactile confidence. But in specialty coffee, supplements, and artisan food, flexible packaging is the category premium standard. Premium perception depends on category norms, design quality, and the finish applied to the packaging — not the format alone.
What makes a flexible pouch look premium instead of cheap?
Three things: substrate quality, surface finish, and structural design. A thick matte-laminated film with clean typography and a well-engineered gusset and zipper closure reads premium. A thin, glossy, crinkly pouch with busy design reads budget. The finish investment matte lamination, soft-touch coating, or spot UV — is the difference.
Does rigid packaging actually increase willingness to pay?
Yes, measurably. Studies from Nielsen and the Packaging Digest (2023) found that consumers reported willingness to pay 15-25% more for products in rigid versus flexible packaging when all other variables were equal. That premium collapses when the rigid packaging feels cheap which confirms that the quality of execution matters as much as the format choice.
Which is better for eco-conscious premium brands rigid or flexible?
For brands targeting sustainability-driven buyers, flexible mono-material packaging often wins on perception — lighter, less material, increasingly recyclable. Glass rigid packaging is also valued for its end-of-life recyclability. The format that wins depends on how the brand frames its sustainability story. Flexible wins on weight and volume. Glass wins on heritage and recyclability narrative.
Can small brands afford premium rigid packaging?
Yes, with the right supplier strategy. Folding carton rigid packaging can be produced in runs as low as 500–1,000 units with digital printing at a per-unit cost of $0.80–$2.00. Glass bottles can be sourced from stock mold suppliers for smaller minimum orders. The key is separating structural format (rigid) from custom tooling (expensive) you do not need a custom mold to get premium rigid packaging.
What packaging format do luxury brands use most?
Luxury beauty and fragrance brands overwhelmingly use rigid glass and rigid paperboard. Luxury food brands use a combination of rigid tins, glass jars, and premium flexible formats. Luxury spirits use rigid glass almost exclusively. Electronics luxury (Apple, Sony flagship products) uses rigid chipboard with premium soft-touch coating.



