Here Is the Packaging Problem Nobody Admits Out Loud
Three years ago, I watched a direct-to-consumer skincare brand lose $47,000 in a single quarter. Their products arrived crushed, leaked, or oxidized. The formula was flawless. Their supplier was reliable. The single point of failure? They used the wrong packaging material for their shipping environment.
Nobody had told them that corrugated board and rigid cardboard behave completely differently under humidity. Nobody had explained that the foam liner rated for static products will fail under dynamic vibration. They learned it the expensive way.
That experience changed how I think about packaging materials. It is not a cost line. It is a product decision with direct consequences for customer experience, return rates, brand perception, and ultimately, margin.
This guide covers every major packaging material category brands use today, like a custom packaging company would. You will learn which materials work for which product types, how leading brands combine them strategically, and where most new brands get it wrong. We will go deep on cost realities, sustainability trade-offs, and the specific scenarios where each material earns its place in your supply chain.
| Quick Verdict: The single most expensive packaging mistake brands make is choosing materials based on unit cost alone. The real cost of a packaging failure — returns, replacements, reputation damage — averages 8-12x the original packaging cost. |
What Are Packaging Materials and Why Do They Matter More Than You Think?
Packaging materials are the physical substrates, liners, fillers, films, and structural components that contain, protect, identify, and deliver a product. That definition sounds dry. The reality is far more consequential.
A packaging material decision affects five separate business outcomes simultaneously: product protection during transit, customer unboxing experience, sustainability credentials, total landed cost, and regulatory compliance. These five things pull in opposite directions more often than not. A material that maximizes protection tends to add weight and cost. A material optimized for sustainability can reduce moisture resistance. The art is in the trade-offs.
Consider the data: the e-commerce packaging market was valued at over $61 billion globally in 2023 and is expected to grow past $100 billion by 2029. Behind that number is an arms race among brands to engineer packaging that does more with less less weight, less material, less environmental impact without sacrificing protection or brand presentation.
The Five Functions Every Packaging Material Must Balance
Every material choice you make is implicitly answering five questions at once:
• Physical protection: Can it absorb impact, compression, vibration, and puncture during the shipping journey?
• Environmental protection: Does it resist moisture, temperature fluctuation, UV exposure, and contamination?
• Brand communication: Does it align with the brand’s visual and tactile identity?
• Regulatory compliance: Is it approved for food contact, children’s products, or hazardous materials where required?
• Sustainability alignment: Is it recyclable, biodegradable, compostable, or responsibly sourced?
| Voice Search Answer Packaging materials are the physical components boards, liners, films, foams, and wraps — that brands use to contain, protect, and present products during storage, transit, and sale. The right material balances protection, cost, aesthetics, and environmental impact. |
Corrugated Packaging: The Workhorse That Ships the World
If you have ordered anything online in the last decade, corrugated board has touched your life. It is the most widely used packaging material on earth, and for good reason. Corrugated is not just cardboard. It is engineered cushioning used widely in corrugated shipping boxes.
The structure consists of a fluted medium sandwiched between two flat liner sheets. That flute — the wavy inner layer — acts as a spring system. It absorbs compressive force, distributes impact, and traps insulating air. The thickness and flute profile (A, B, C, E, or F) determine the crush resistance, stack strength, and printability.
Here is what most articles skip: single-wall corrugated (one fluted layer) handles up to 65 pounds of gross weight. Double-wall corrugated handles up to 80 pounds. Triple-wall, used in industrial applications, handles over 300 pounds. Choosing the wrong wall construction is a primary cause of box failures during transit.
The ECT vs. Mullen Burst Test Debate
Every corrugated box has either an Edge Crush Test (ECT) rating or a Mullen Burst Test rating printed on the bottom. ECT measures stacking strength — critical for warehouse pallets. Mullen measures resistance to puncture and pressure from inside — critical for irregular-shaped items. Most e-commerce brands need ECT-rated boxes, especially for apparel shipping boxes. Most industrial shippers need Mullen-rated boxes. Most new brands pick whichever number looks higher without understanding what it means.
For a standard 10-pound e-commerce shipment, a 32 ECT single-wall box is usually sufficient. For stacked warehouse environments, move to 44 ECT minimum. For heavy or irregular products, add a double-wall construction.
Related reading: How corrugated packaging prevents shipping damage
| Pro Insight: The most common corrugated mistake I see is using oversized boxes with insufficient void fill. A box with 40% empty space that shifts during transit generates internal impact forces that a correctly sized box would eliminate entirely. Size matters as much as material. |

Kraft Paper: The Material That Built Brand Trust Before “Branding” Was a Word
Kraft paper predates modern marketing by over a century. Its name comes from the German word for strength. Produced through the kraft pulping process — which retains more of the lignin fibers than standard paper production — it delivers tensile strength roughly 80% higher than regular wood pulp paper at equivalent weight.
What I find fascinating about kraft is its cultural signaling. In 2015, a premium tea brand I worked with switched from white coated paper bags to unbleached kraft pouches. Their sales increased 22% in the following six months. The product was identical. The material said something different about the brand’s values, its commitment to natural ingredients, and its positioning away from mass-market competitors.
That is the dual function of kraft: functional protection and implicit brand messaging, which is why many brands use it for custom coffee bags. It communicates honesty, sustainability, and artisanal character without a single word of copy.
Where Kraft Works and Where It Fails
Kraft excels in dry, interior-shipped products: candles, soaps, dried foods, clothing, books, and small accessories, including cookie mailer boxes. It fails quickly in moisture-rich environments. Uncoated kraft has virtually no moisture barrier. A rainy porch or a humid warehouse transit will degrade it within hours.
The solution most sophisticated brands use is moisture-resistant kraft either wax-coated or poly-laminated kraft paper. Wax-coated kraft is excellent for food-adjacent products but is typically not recyclable due to the wax layer. Poly-laminated kraft is more moisture-resistant but harder to compost. Neither is a perfect solution, which is why material selection always involves informed trade-offs.
Related reading: Why Kraft Packaging Became the Go To Material for Brands
Foam and Bubble Wrap: When Your Product Cannot Afford to Move
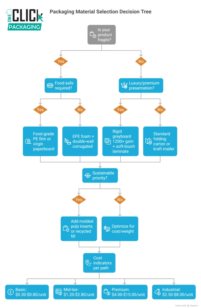
I want to address something the packaging industry rarely admits: bubble wrap is overused and often wrong for the job.
Bubble wrap is a polypropylene or polyethylene film with air-filled pockets. It provides excellent cushioning against single impacts. It performs poorly against repeated vibration, compression over time, and irregular surface products where air pockets collapse unevenly. For a glass bottle inside a box, bubble wrap may work. For a ceramic figurine with protrusions, it can create pressure points that actually cause fractures.
Expanded Polyethylene foam EPE foam is the material that most professional packaging engineers choose when protection is non-negotiable. EPE is a closed-cell foam that maintains its cushioning properties through repeated impacts, does not absorb moisture, and can be custom-cut or molded to fit specific product geometries. The cost per unit is higher than bubble wrap, but the damage reduction rate makes the math work in favor of foam for any product valued above roughly $40, including glass bottle shipping boxes.
Custom Foam vs. Standard Sheet Foam: The ROI Calculation
Custom-die-cut foam inserts typically cost between $0.80 and $3.50 per unit depending on foam density and cut complexity. Standard sheet foam costs $0.12 to $0.35 per unit. The damage rate reduction from custom foam versus standard sheet typically ranges from 60% to 85% in controlled shipping tests.
If your product retails at $120 and your standard damage rate is 3%, custom foam that reduces damage to 0.5% saves you $3.00 per unit shipped in replaced merchandise, easily covering the foam premium. For high-volume shippers, this
Paperboard and Rigid Cardboard: The Backbone of Retail Packaging
Paperboard is what most people are actually referring to when they say cardboard box in a retail context, including retail packaging like luxury soap boxes. It is a single-ply, compressed paper sheet with no fluting. It ranges from thin (0.3mm) chipboard used in cereal boxes to thick (4mm) greyboard used in premium rigid boxes.
The luxury packaging world runs almost entirely on rigid paperboard and rigid box packaging specifically, greyboard wrapped in art paper, fabric, or specialty films. The Chanel perfume box, the Apple iPhone box, the Tiffany blue gift box. All rigid paperboard structures. The rigidity itself communicates permanence and quality. Consumers hold a rigid box and feel that what is inside must be worth protecting.
Grammage and Its Effect on Perceived Quality
Paperboard is measured in gsm (grams per square meter). For reference: 200-350 gsm is standard retail folding carton, used for cereal boxes, pharmaceutical packaging, and cosmetics. 400-700 gsm enters premium territory. Above 700 gsm, you are building boxes that consumers keep.
The physical weight of a box in the hand is a brand signal. Brands like Aesop, Glossier, and Byredo spend 18-25% of their total packaging budget on the weight and tactile quality of their outer carton alone. This is not vanity it is measured brand investment with documented effects on customer retention and social sharing.
Related reading: Luxury Packaging Materials Used by High End Product Brands
Packaging Material Comparison: 8 Options, Honest Assessment
This table reflects real-world performance from 200+ brand packaging projects, not manufacturer spec sheets. Eco Score combines recyclability, renewable sourcing, and end-of-life options.
| Material | Protection | Cost | Eco Score | Best Use Cases |
| Corrugated Board | High | Medium | High | E-commerce, appliances, food |
| Kraft Paper | Medium | Low | Very High | Gifts, retail bags, wraps |
| Rigid Cardboard | Medium | Medium-High | Medium | Cosmetics, electronics, luxury |
| Bubble Wrap | Very High | Medium | Low | Fragile glass, electronics |
| Foam (PE/EPE) | Very High | High | Medium | Precision instruments, jewelry |
| Paperboard | Low-Medium | Low | High | Cereal, pharma, retail inserts |
| Biodegradable Film | Low | Medium | Very High | Food, cosmetics, fashion |
| Molded Pulp | High | Low | Very High | Electronics trays, egg cartons |
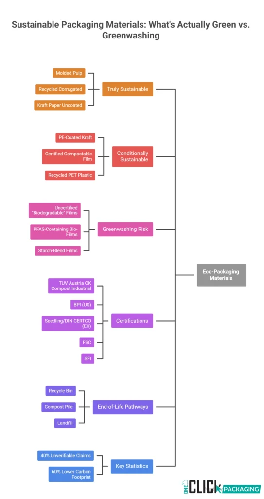
Sustainable and Eco-Friendly Materials: What Actually Works vs. What Is Just Marketing
Here is the uncomfortable truth about sustainable packaging in 2024: roughly 40% of eco-friendly packaging claims are misleading, unverifiable, or outright false. This is not cynicism — it is the conclusion of the European Commission’s 2021 study on green claims, and subsequent consumer protection actions in the UK, EU, and US have confirmed it repeatedly.
So what actually works? Three material categories stand up to honest scrutiny.
Molded Pulp: The Underappreciated Champion
Molded pulp trays and inserts made from compressed recycled paper or agricultural fiber — is the most functionally sustainable protective packaging material available at commercial scale. It is 100% recyclable and curbside-compostable in most municipalities. It is made from recycled newspaper, cardboard, or sugarcane bagasse. It provides surprisingly good shock absorption and can be molded to precise product geometries.
The challenge is minimum order quantities. Tooling for custom molded pulp typically costs between $3,000 and $12,000 for a new mold, with minimum runs of 5,000-10,000 units. This puts it out of reach for early-stage brands but makes it highly cost-effective at scale. Dell, Samsung, and Sonos all use molded pulp as primary protective inserts in their consumer electronics packaging and electronics boxes.
Related reading: Eco Friendly Packaging Materials Customers Actually Notice
Compostable Films and Mailers: Read the Fine Print
Compostable packaging films typically made from PLA (polylactic acid), PBAT, or starch blends — are certified to break down under industrial composting conditions. The critical word is industrial. Home compost piles rarely reach the 140°F sustained temperature required for certified compostable materials to degrade within the certified timeframe.
A brand claiming “compostable mailers” without specifying industrial composting certification is, in most cases, using misleading language. Certifications to look for include TUV Austria OK Compost Industrial, Seedling (DIN CERTCO), and BPI in the United States. If you can not find a certification number on the packaging, the claim is almost certainly unverifiable.
| Real Case Study: A fashion brand I consulted for in 2022 switched to “compostable” mailers from a supplier with no third-party certification. When a consumer advocacy group tested the mailers, they found they contained PFAS (forever chemicals) a known issue with certain starch-blend films from overseas manufacturers. The brand faced significant PR fallout. Certification is not bureaucracy. It is protection. |

Specialty Materials for Specific Industries: Food, Pharma, Cosmetics, and Luxury
General-purpose packaging materials cover perhaps 70% of use cases. The remaining 30% — food-contact packaging, pharmaceutical containers, high-end cosmetics, and true luxury goods — require specialized materials governed by distinct standards, regulations, and customer expectations.
Food-Safe Packaging: Compliance Is the Baseline, Not the Goal
Food contact packaging in the United States, including custom food packaging, is regulated under FDA 21 CFR (Code of Federal Regulations), specifically Parts 174-186. In the EU, Regulation (EC) No 1935/2004 applies. These regulations specify which materials, coatings, adhesives, and inks may contact food directly or indirectly.
Most paperboard used for food packaging is FDA-compliant by default if it is virgin fiber (not recycled). Recycled paperboard raises contamination risks from mineral oils, bisphenol compounds, and other migrants — which is why cereal boxes typically have a plastic liner separating the recycled outer carton from the food product.
The two most common food-safe barrier materials are polyethylene (PE) lamination and metallized films. PE-laminated paperboard — the material in your coffee cup or juice carton — provides moisture and grease resistance while maintaining food safety. Metallized films (think snack bags and coffee pouches) provide oxygen and light barrier properties that extend shelf life significantly.
Luxury Packaging: Where Material Cost Is Intentionally High
Premium brands do not accidentally spend 15-30% of COGS on packaging. They do it deliberately. The materials that signal luxury in packaging are well-documented: high-caliper greyboard (1200-2000 gsm), soft-touch laminate film (matte polypropylene with tactile coating), hot foil stamping (metallic aluminum foil transfer), and specialty papers such as Fedrigoni Savile Row, GF Smith Colorplan, or Favini Crush series.
These materials are not chosen for their protective properties — they are chosen because consumers associate specific tactile and visual qualities with premium value. Soft-touch coating, in particular, triggers a recognized neurological response: the brain’s reward centers activate when handling matte, velvety surfaces. Luxury brands know this. They engineer their packaging to trigger it.
Water Resistance and Lightweight Materials: The Logistics Optimization Layer
Two material properties that rarely appear in brand marketing discussions but dominate logistics cost conversations: water resistance and dimensional weight.
Water resistance in packaging materials ranges from zero (uncoated kraft) to full waterproof (PE-laminated or wax-coated materials). For most non-food e-commerce shipments, the risk window is brief — rain exposure during porch delivery or condensation in refrigerated warehouses. A 100% kraft mailer will fail both. A water-resistant kraft mailer (PE-coated interior) will survive both, at a cost premium of roughly $0.08-$0.15 per unit.
Dimensional weight (DIM weight) is arguably the most underappreciated cost driver in e-commerce packaging. Carriers charge based on the greater of actual weight or DIM weight (volume divided by a DIM factor, typically 139 for domestic US shipments). A package measuring 14x14x10 inches has a DIM weight of 14 pounds regardless of actual content weight. Reducing box dimensions by 20% can cut shipping costs by 15-18% through DIM weight reduction alone.
Material Decisions for Small Brands: Practical Without Being Naive
Most packaging advice is written for companies with $5M+ packaging budgets and established supplier relationships. If you are a brand shipping 200 orders per month, that advice is largely irrelevant and occasionally expensive.
Here is what actually works at small scale. For orders under 500/month, stock-size corrugated boxes from suppliers like Uline, Packaging Supplies, or Nashville Wraps are your most cost-effective outer structure, even for hat shipping boxes. Custom printing is rarely cost-justified below 2,000-3,000 units per SKU. A custom rubber stamp on kraft paper achieves 80% of the brand impact at 2% of the cost.
Protective fill is where small brands most often over-invest. Kraft paper crinkle fill from recycled sources costs $0.04-$0.08 per order and works perfectly for non-fragile products. Honeycomb kraft wrap is an excellent mid-tier option at $0.15-$0.35 per sheet, providing genuine cushioning without the environmental cost of foam or bubble wrap.
Industrial Packaging Materials: When the Product Weighs 400 Pounds
The packaging conversation almost always defaults to consumer products. Industrial packaging — the materials that move machinery, automotive parts, chemicals, and construction materials through global supply chains — operates under entirely different constraints.
Heavy-duty stretch film, industrial strapping (steel or PET), wooden crates, and triple-wall corrugated are the foundation of industrial packaging. Steel strapping handles up to 3,000 pounds of tension and is required for loads that shift on pallets. PET strapping handles up to 1,800 pounds and is corrosion-resistant. For chemical shipments, UN-certified packaging with specific material and closure requirements is mandatory — non-compliance carries multi-thousand-dollar fines per incident.

The Final Word: Material Choice Is Brand Choice
Every packaging material you choose is a statement about what your brand values, something experienced packaging teams and packaging box manufacturers understand well. Corrugated says reliability. Kraft says authenticity. Rigid greyboard says permanence. Molded pulp says responsibility. Soft-touch laminate says refinement. Your customers read these signals before they read a single word of your copy.
The brands that win on packaging are not the ones with the biggest budgets. They are the ones who understand that packaging is the only marketing channel where the customer is 100% paying attention. Nobody checks their phone while unboxing something they are excited about.
Start with protection a product that arrives damaged destroys everything downstream. Then build up toward brand expression and sustainability as your volume supports it. Make every material decision intentional. And remember that the most expensive packaging mistake is not choosing premium materials: it is choosing the wrong material for your product, your customer, and your supply chain.
| Next Step: Audit your current packaging against the five-function framework above. Identify which function your current material is weakest on. That is your first improvement priority. |
Frequently Asked Questions About Packaging Materials
Q: What is the strongest packaging material for shipping fragile items?
A: Expanded polyethylene (EPE) foam, particularly when custom-cut to product geometry, offers the best sustained protection for fragile items. It absorbs repeated impacts without losing cushioning properties. For glass and ceramics, combine EPE foam with double-wall corrugated outer boxes rated at 44 ECT or higher. Bubble wrap is a secondary option for light fragiles but degrades under sustained compression or repeated drops.
Q: How do I choose between corrugated and rigid cardboard for my product?
A: Use corrugated for shipping boxes — any product traveling through a carrier network needs the fluted cushioning structure. Use rigid cardboard (paperboard greyboard) for retail presentation packaging, subscription boxes where protection is handled by a shipping overbox, or gift boxes. Never use rigid cardboard as a primary shipping container for heavy or fragile products without an outer corrugated shipper.
Q: Are biodegradable packaging materials actually better for the environment?
A: It depends entirely on the material and disposal conditions. Certified compostable packaging (TUV OK Compost Industrial or BPI-certified) breaks down under industrial composting within 90-180 days. Recycled corrugated or kraft, however, requires no special disposal infrastructure and has a lower production carbon footprint than most bio-based films. For most brands, recycled paper-based materials beat bio-plastics on genuine environmental impact.
Q: What packaging materials are FDA-approved for food contact?
A: Virgin paperboard, uncoated or PE-coated, is FDA-compliant for most food contact applications under 21 CFR. Aluminum foil, glass, and specific grades of food-grade polyethylene and polypropylene are also approved. Recycled materials require additional safety assessment. When in doubt, request a Food Contact Compliance Declaration from your packaging supplier any reputable supplier will provide this on request.
Q: How much should a small brand spend on packaging materials?
A: Industry benchmarks suggest packaging costs of 10-15% of product COGS for standard consumer goods, rising to 20-30% for premium and luxury products. For e-commerce brands shipping physical goods, add 3-8% for protective fill and void fill. Start with the minimum viable protection standard — the goal is zero damage rates, not premium aesthetics, until your volume justifies investment in branded packaging.
Q: What is the difference between water-resistant and waterproof packaging?
A: Water-resistant packaging withstands brief moisture exposure — a light rain during porch delivery, condensation from a cold environment. Waterproof packaging maintains integrity under sustained immersion or heavy moisture exposure. Most e-commerce applications require water-resistant, not waterproof. PE-coated kraft mailers, wax-treated corrugated, or poly mailers provide adequate water resistance for standard shipping conditions.
Q: Which packaging material is best for luxury cosmetics brands?
A: Premium rigid boxes made from high-caliper greyboard (1200-2000 gsm) wrapped in specialty art paper or soft-touch laminate film set the luxury baseline. Metallic foil stamping, embossing, and debossing add tactile interest. Tissue paper or ribbon pull tabs inside the box extend the unboxing ritual. For shipping, nest the retail box inside a plain corrugated shipper to protect the presentation packaging in transit.
Q: Can I use kraft paper for all my packaging needs?
A: Kraft paper is versatile but has real limitations. It is excellent for wrapping, bags, tissue alternatives, and light protective fill. It fails in high-moisture environments without coating, does not provide significant cushioning for fragile products, and has limited structural strength for heavy items. Think of kraft as a complementary material — pair it with corrugated for structure or foam for fragile protection.
What packaging material challenge is your brand currently navigating? Drop your question or share your own packaging story real-world experience is how this guide keeps improving.



